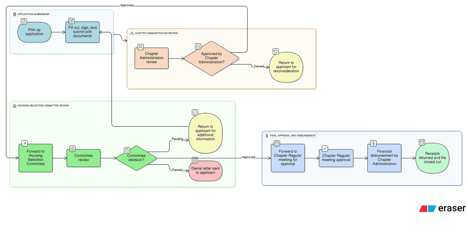
HOUSING DISCRETIONARY ASSISTANCE PROCESS

Next Housing Discretionary Assistance Drive
May 4, 2026 | 8AM to June 5, 2026 5PM
Emergency Housing Assistance - Open
For more information, contact the Chapter Coordinator at:
(505) 786-2208 or (505) 488-7494
Housing Policies and Procedures
Review the approved Pinedale Chapter Housing Discretionary Assistance Policies and Procedures here. CLICK HERE

